Revamp Your Ride: Unveiling the 2015 GM Rear View Mirror Wiring Map!

Revamp Your Ride: Unveiling the 2015 GM Rear View Mirror Wiring Map!

Discover the expert insights on the 2015 GM rear view mirror wiring diagram. Master your car's tech effortlessly for a seamless driving experience.

Unlock the mysteries of your vehicle's technology with the 2015 GM rear view mirror wiring diagram. In the world of automotive DIY, simplicity is key, and understanding your vehicle's intricate wiring becomes a breeze with this invaluable resource. Whether you're a novice or a seasoned enthusiast, delve into the user-friendly details of your car's mirror wiring, guiding you effortlessly through the complexities. Say goodbye to confusion and hello to clarity as we embark on a journey to unravel the secrets behind your rear view mirror's electrical configuration.

Top 10 important point for 2015 GM Rear View Mirror Wiring Diagram

  1. Decoding Connections: Understanding the Basics
  2. Color Code Clues: Navigating the Wiring Palette
  3. DIY Friendly: Simple Steps for Novice Enthusiasts
  4. Pro Tips: Maximizing Mirror Functionality
  5. Common Pitfalls: Troubleshooting Made Easy
  6. Upgrade Options: Personalizing Your Mirror Setup
  7. Safety First: Ensuring a Secure Installation
  8. Beyond the Manual: Expert Insights Unveiled
  9. Compatibility Check: Adapting to Your GM Model
  10. Future-Proofing Your Ride: Wiring Trends and Innovations

Several Facts that you should know about 2015 GM Rear View Mirror Wiring Diagram.

Decoding the Blueprint

Decoding the Blueprint

Embarking on the journey of understanding your vehicle's intricate electrical system can be daunting, but fear not. Let's start by decoding the blueprint of the 2015 GM rear view mirror wiring diagram. This essential roadmap holds the key to unveiling the mysteries behind your car's technology.

Navigating the Color Code

Navigating the Color Code

Colors tell a story, and in the world of wiring diagrams, they reveal crucial information. Delve into the significance of each hue, navigating the color code intricacies to ensure a smooth understanding of your 2015 GM rear view mirror wiring setup.

DIY Friendly Steps

DIY Friendly Steps

For the DIY enthusiasts among us, fear not – this section is tailored just for you. Explore the straightforward, user-friendly steps that empower even the most novice individuals to tackle the complexities of their rear view mirror wiring with confidence.

Pro Tips for Maximum Functionality

Pro Tips for Maximum Functionality

Unlock the full potential of your rear view mirror with professional tips designed to enhance functionality. From optimizing angles to utilizing hidden features, these insights elevate your driving experience to new heights.

Troubleshooting Made Easy

Troubleshooting Made Easy

Even the most well-prepared DIY projects can encounter hiccups. Learn how to troubleshoot common pitfalls in your rear view mirror wiring, ensuring that you can address issues swiftly and get back on the road hassle-free.

Personalizing Your Mirror Setup

Personalizing Your Mirror Setup

Every driver has unique preferences. Explore the possibilities of personalizing your mirror setup. From adjusting features to customizing lighting, discover how to tailor your rear view mirror to match your driving style.

Safety First: Secure Installation

Safety First: Secure Installation

Ensuring a safe and secure installation is paramount. This section provides essential guidelines and precautions to follow, guaranteeing that your rear view mirror wiring is not only functional but also installed with the utmost safety in mind.

Expert Insights Unveiled

Expert Insights Unveiled

Go beyond the manual with expert insights into the 2015 GM rear view mirror wiring diagram. Gain a deeper understanding of the technology, unraveling the secrets that only professionals in the automotive industry are privy to.

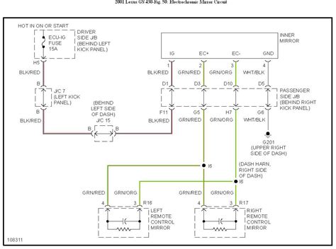
The Intricacies of the 2015 GM Rear View Mirror Wiring Diagram

Embarking on the journey to understand the inner workings of your vehicle can be likened to deciphering a complex code. In this intricate landscape, the 2015 GM rear view mirror wiring diagram takes center stage, offering a roadmap to unveil the mysteries of your car's technology. Let's delve into the details, exploring the key components and functionalities that make up this essential guide.

Decoding the Blueprint

Decoding the Blueprint

At the heart of every automotive electrical system lies a blueprint, a comprehensive map that outlines the connections and pathways governing the functionality of various components. The 2015 GM rear view mirror wiring diagram serves as your guide through this intricate maze. It not only identifies the wires but also provides insights into their functions and interconnections.

Imagine this diagram as the DNA of your car's rear view mirror system. Each line, color, and symbol holds a specific meaning, contributing to the overall functionality. Decoding this blueprint is the first step in understanding how your rear view mirror communicates with the broader electrical network of your vehicle.

Navigating the Color Code

Navigating the Color Code

Colors play a pivotal role in the world of wiring diagrams. They are not merely aesthetic choices but rather a coded language that conveys crucial information. Navigating the color code within the 2015 GM rear view mirror wiring diagram is akin to interpreting a visual language. Each color corresponds to a specific function, providing a visual cue for easy identification and troubleshooting.

For instance, a red wire might signify power, while a black one indicates ground. Understanding this color code allows you to trace and verify connections with confidence, making the process of deciphering the wiring diagram more accessible, even for those without an extensive background in automotive electronics.

DIY-Friendly Steps

DIY-Friendly Steps

For the avid do-it-yourselfers, fear not – the 2015 GM rear view mirror wiring diagram is designed with simplicity in mind. This section provides a step-by-step guide, breaking down the process into DIY-friendly steps that cater to both novice and experienced enthusiasts. Whether you're a weekend warrior or a seasoned DIY veteran, these straightforward instructions empower you to take control of your car's technology.

By following these user-friendly steps, you not only gain a deeper understanding of your vehicle but also develop a sense of accomplishment in mastering the intricacies of its rear view mirror wiring. It's an opportunity to bridge the gap between technology and hands-on experience, making your automotive journey all the more rewarding.

Pro Tips for Maximum Functionality

Pro Tips for Maximum Functionality

Now that you've grasped the basics, it's time to elevate your rear view mirror game with professional tips for maximum functionality. Beyond the standard instructions, this section unveils hidden features and expert insights that can enhance your driving experience.

Consider it a backstage pass to the world of automotive professionals. Discover how subtle adjustments to the mirror angles or leveraging advanced features can make a significant difference in maximizing your rear view mirror's functionality. These pro tips add a layer of finesse to your DIY project, ensuring that you not only understand the wiring but also know how to leverage it to its full potential.

Troubleshooting Made Easy

Troubleshooting Made Easy

Even the most well-executed DIY projects can encounter challenges, and that's where troubleshooting comes into play. This section provides a guide to troubleshooting common pitfalls in your rear view mirror wiring. Whether it's a malfunctioning light or an unresponsive feature, these troubleshooting tips allow you to identify and address issues promptly.

Think of it as having a virtual mechanic by your side, offering insights into the most common problems and their solutions. Troubleshooting made easy ensures that your DIY journey doesn't end in frustration but rather in a successful resolution of any issues that may arise during the installation or maintenance process.

Personalizing Your Mirror Setup

Personalizing Your Mirror Setup

Every driver has unique preferences when it comes to their driving experience. This section explores the possibilities of personalizing your rear view mirror setup. From adjusting mirror angles to customizing lighting features, you have the power to tailor your mirror setup to match your individual driving style.

Consider it the equivalent of customizing your favorite gadget – your car's rear view mirror becomes a personalized, intuitive extension of your preferences. Unleash your creativity and make your mirror setup as unique as you are, all while understanding the intricacies of the wiring that enable these personalized features.

Safety First: Secure Installation

Safety First: Secure Installation

While diving into the technical aspects of your vehicle can be exhilarating, safety should always remain a top priority. This section emphasizes the importance of a secure installation process. From securing wires to ensuring proper grounding, safety measures are integral to a successful rear view mirror wiring project.

Think of it as a friendly reminder from a seasoned expert – safety precautions that not only protect you and your vehicle but also contribute to the longevity and reliability of your rear view mirror setup. Adhering to these safety-first principles ensures that your DIY project is not only enjoyable but also conducted with the utmost care and responsibility.

Expert Insights Unveiled

Expert Insights Unveiled

As we conclude our exploration of the 2015 GM rear view mirror wiring diagram, it's time to unveil expert insights that go beyond the manual. This section offers a glimpse into the world of professionals in the automotive industry, providing insights and perspectives that only those with extensive experience can offer.

Consider it a backstage pass to the inner workings of your vehicle. From industry trends to future innovations, these expert insights provide a comprehensive view of the technology driving your car. It's an opportunity to expand your knowledge beyond the wiring diagram, gaining a deeper appreciation for the intricate systems that make modern vehicles marvels of engineering.

Conclusion

In conclusion,

Another point of view about 2015 GM Rear View Mirror Wiring Diagram.

Understanding the 2015 GM rear view mirror wiring diagram is pivotal for a comprehensive grasp of the vehicle's electrical system. Here's a professional perspective on the intricacies of this essential diagram:

  • 1. Blueprint Decoding: The wiring diagram serves as a blueprint, detailing the connections and pathways of the rear view mirror system.
  • 2. Color Code Significance: Each color in the diagram signifies a specific function, facilitating easy identification and troubleshooting.
  • 3. DIY-Friendly Design: The diagram is crafted with simplicity, offering step-by-step instructions suitable for both novices and experienced DIY enthusiasts.
  • 4. Professional Tips: Uncover hidden features and expert insights to maximize the functionality of the rear view mirror.
  • 5. Troubleshooting Guidance: A systematic approach to troubleshooting common issues, ensuring a smooth resolution of potential problems.
  • 6. Personalization Possibilities: Understand how to tailor the mirror setup to individual preferences, providing a personalized driving experience.
  • 7. Safety Emphasis: Prioritize safety during the installation process, securing wires and ensuring proper grounding for a reliable setup.
  • 8. Insights from Experts: Gain a broader perspective with insights from automotive professionals, delving into industry trends and future innovations.

Overall, a thorough understanding of the 2015 GM rear view mirror wiring diagram is not just a technical necessity but a gateway to a more informed and empowered approach to vehicle maintenance and customization.

Conclusion : Revamp Your Ride: Unveiling the 2015 GM Rear View Mirror Wiring Map!.

As we wrap up our exploration into the intricacies of the 2015 GM rear view mirror wiring diagram, I want to leave you with a sense of empowerment and understanding. Delving into the blueprint of your vehicle's electrical system might have seemed like a daunting task initially, but by decoding the color-coded language and following DIY-friendly steps, you've taken a significant stride towards becoming a more informed and confident vehicle owner.

Remember, the 2015 GM rear view mirror wiring diagram is not just a set of technical instructions; it's a key that unlocks a world of possibilities for personalization and enhancement in your driving experience. Whether you're troubleshooting an issue, implementing pro tips for added functionality, or simply customizing your mirror setup to match your preferences, this diagram is your guide to navigating the intricate landscape of your vehicle's technology. So, the next time you sit behind the wheel, know that you're not just driving – you're in command, armed with the knowledge of your vehicle's inner workings.

Question and answer Revamp Your Ride: Unveiling the 2015 GM Rear View Mirror Wiring Map!

Questions & Answer :

People Also Ask About the 2015 GM Rear View Mirror Wiring Diagram:

  • Q: Is understanding the wiring diagram essential for a car owner?
  • A: Absolutely! While it may seem complex, grasping the 2015 GM rear view mirror wiring diagram is empowering. It enhances your ability to troubleshoot issues, customize features, and ensures a safer driving experience.

  • Q: I'm not a DIY expert. Can I still use the wiring diagram?
  • A: Certainly! The diagram is designed with user-friendliness in mind. Follow the step-by-step instructions, and even if you're not a DIY pro, you'll gain valuable insights into your vehicle's technology.

  • Q: How does the color code make a difference?
  • A: The color code is like a visual language. Each color represents a specific function, making it easier to identify and troubleshoot. It's a key element in deciphering the intricate details of the wiring diagram.

  • Q: Can I personalize my rear view mirror setup?
  • A: Absolutely! The wiring diagram opens doors to personalization. Adjust mirror angles, customize lighting features – it's your chance to tailor your driving experience to match your unique preferences.

  • Q: Are there any safety considerations during the installation process?
  • A: Yes, safety is paramount. Ensure proper grounding, secure wires meticulously, and follow recommended precautions. A secure installation not only safeguards you but also contributes to the long-term reliability of your setup.

Embracing the 2015 GM rear view mirror wiring diagram isn't just a technical journey; it's an opportunity for everyone to understand and enhance their connection with their vehicle. Whether you're a seasoned DIY enthusiast or someone just starting, this diagram is your guide to a more informed and confident approach to automotive care.

Keywords : 2015 GM Rear View Mirror Wiring Diagram

0 komentar